If you are a person concerned in an investigation conducted by the European Anti-Fraud Office (OLAF) and you consider that OLAF has breached your rights and/or the rules applicable to its investigations, you may submit a complaint to the Controller of procedural guarantees.
Before doing so, please read carefully the following information.
Admissibility
The Controller will look into your complaint, if the following conditions are met:
- You are a person concerned in an OLAF investigation.
A person concerned is any natural person or economic operator suspected of having committed fraud, corruption or any other illegal activity affecting the financial interests of the Union and who is, therefore, subject to investigation by OLAF.
- Your complaint concerns actions or omissions of OLAF. The Controller cannot examine complaints against other Commission services, EU institutions and bodies or national authorities.
- You consider that OLAF has not respected your procedural guarantees referred to in Article 9 of the OLAF Regulation; your fundamental rights and/or the rules applicable to its investigations. Such rights and rules are, for instance, your right to be heard, your right to be given the opportunity to comment on facts concerning you, your right to avoid self-incrimination, your presumption of innocence or the principle of objectivity and impartiality.
- You submit your complaint within one month of becoming aware of the relevant facts that constitute the alleged infringement and, in any event, no more than one month after the investigation has been closed. If your complaint concerns the notice period for your invitation to an interview or for exercising your opportunity to comment, you need to submit your complaint before the expiry of that notice period.
- The matter you complain about is not subject to legal proceedings before either a EU or a national court.
How to submit your complaint?
Please fill in the below complaint form:
- You can send your complaint by e-mail to:
OLAF-FMB-Controller-Procedural-Guarantees
ec [dot] europa [dot] eu (OLAF-FMB-Controller-Procedural-Guarantees[at]ec[dot]europa[dot]eu)
- You can also submit your complaint by post to:
European Commission / Secretariat of the Supervisory Committee of OLAF
Rue Joseph II, 30
B -1049- Brussels, Belgium
- You may use any of the official EU languages.
- Please explain in a concise and comprehensive manner the object of your complaint, and, if possible, provide the case reference of the OLAF investigation that is the subject of the complaint.
- Please set out in a clear and concise manner your supporting arguments and the evidence supporting the alleged breaches. Only provide documents or information that are necessary for understanding the complaint.
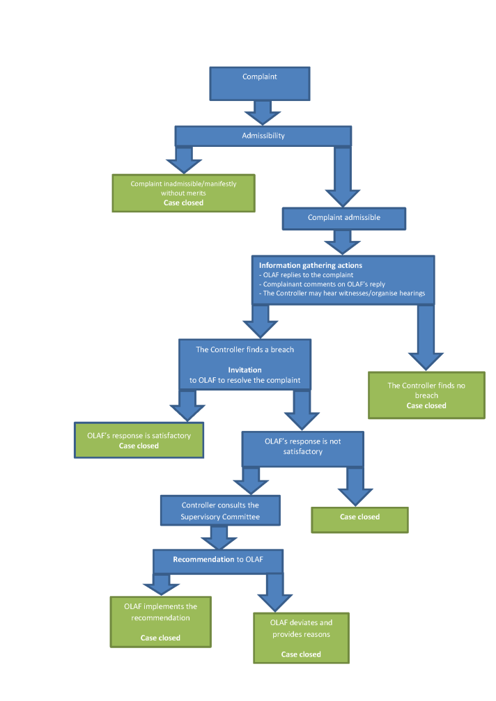
How does the Controller deal with your complaints?
This flowchart gives an outline of the procedure before the Controller.
What can the Controller do for you?
The Controller will examine your complaint against OLAF in an independent and thorough manner. All complainants benefit from the Controller’s independent analysis of the case.
If, after assessing all the information, documents and comments, the Controller finds no breach, this finding serves as reassurance that OLAF has acted in conformity with its legal framework.
On the contrary, if the Controller finds that OLAF has breached your rights or the rules governing its investigations, she will invite and/or recommend OLAF to take action in order to put things right.
However, please bear in mind that the Controller does not issue legally binding decisions and, therefore, cannot impose on OLAF a concrete course of action.
Please, also, note that the Controller examines complaints without interfering with ongoing OLAF investigations. The Controller cannot, thus, modify, suspend, conclude or reopen OLAF investigations.
How do we process personal data in relation to complaints?
The processing of personal data by the Controller of procedural guarantees is subject to the provisions of Regulation (EU) 2018/1725 of the European Parliament and of the Council of 23 October 2018 on the protection of natural persons with regard to the processing of personal data by the Union institutions, bodies, offices and agencies and on the free movement of such data, and repealing Regulation (EC) No 45/2001 and Decision No 1247/2002/EC. This privacy statement explains why and how your personal data are collected and processed in the context of the handling of complaints by the Controller of procedural guarantees.
